我要投稿   新闻热线:021-60850333

[浦东]竹园小学:同课异构凝智慧 智能协同升素养——12月四校区数学大教研

时间:2025/12/19 19:42:50

来源:东方网教育频道 上海市浦东新区竹园小学        选稿:东方网教育频道 陈乐 徐甦敏

12月16日下午,竹园小学数学教研组的长程教研深耕之旅在长岛校区持续推进。全体数学教师齐聚一堂,围绕“同课异构凝智慧 智能协同升素养”核心主题,开展了深入的课例研磨与微讲座分享。活动着力推动抽象数学思维在教学实践中的有效落地,通过扎实的研讨与智慧共享,将前沿理念转化为可操作的课堂策略,切实提升了教师的专业素养与教学实践能力。

WDCM上传图片

同课异构 教学相长

张倩老师《分米的认识》

WDCM上传图片

张老师的课堂从“装饰教室测量彩带”这一生活情境自然切入,让学生在运用已有长度单位厘米、米的实际操作中,真切感受到“不够用”的测量困境,从而主动产生学习新单位的需求。这种基于真实认知冲突的设计,有效激发了学生的探究内驱力。

WDCM上传图片

WDCM上传图片

在建立概念的过程中,张老师基于“具身—操作—符号”的认知建模路径,为学生搭建了系统的体验支架。学生不仅借助尺具进行观察,更通过动手比划、感知身体部位、在身边寻找长约1分米的物品等多感官通道,逐步完成从身体经验到长度表象的初步模型建立。课堂进一步引导学生经历“估测—验证—累加”的完整推理过程,自主建构“1米=10分米”的关系模型,从而将分米主动纳入长度单位的整体认知结构,体现了从具体感知到关系建模的结构化学习进阶。

WDCM上传图片

WDCM上传图片

WDCM上传图片

整节课以“情境—探究—建构—迁移”为模型主线,贯穿“发现—探究—建构—应用”的学习闭环。学生在教师引导下,既经历了从生活问题到数学概念的建模过程,又通过操作与思辨强化了模型意识与推理能力。课堂不仅实现了长度单位体系的系统建构,更在真实问题解决中提升了学生的数学建模素养,是一节融活动、思维与模型意识于一体的素养导向课堂。

贾思怡老师《分米的认识》

WDCM上传图片

本节课以“定制桌垫”这一真实生活情境为起点,使“分米”的学习从学生实际需求中自然生长出来,极大地激发了探究兴趣。课堂上,学生不仅是单位的使用者,更成为“创造者”——通过小组合作改造米尺、亲手制作分米尺,在动手实践中深度建构概念。

WDCM上传图片

WDCM上传图片

在建立量感的过程中,贾老师注重引导学生从具体经验走向模型建构。通过调用学生已有经验,将抽象的“1分米”转化为可感知的“身体尺”,使量感的建立不仅仅依赖于工具,更扎根于学生的身体记忆之中。在探究单位进率时,课堂通过“自制分米尺测量米尺”的操作验证,推动学生经历“模型比较—关系发现—结构整合”的完整过程。这一环节不仅融合操作与推理,更引导学生将新建构的“分米模型”主动嵌入已有的“米—厘米”认知体系,从而编织成层次清晰、进率明确的结构化单位网络模型。

WDCM上传图片

整节课以“具身建模—操作验证—系统整合”为主线,贯穿“估测—测量—验证”的模型化活动流程。学生在真实问题中触发认知冲突,在合作中建构概念模型,在体验中内化量感表象,最终在知识联结中形成系统化的单位认知体系。这不仅是一节关于“分米”的数学课,更是一节渗透模型思想、体现“做中学”的素养导向课堂,为学生后续学习更复杂的度量系统奠定了关键的思维基础。

启思定向 众行致远

WDCM上传图片

传统分米教学常陷入“告知进率、机械练习”的困境,学生被动记忆,量感薄弱。曹晔老师以《量感三步曲:让分米在孩子心里长出来》为核心的微讲座,给出了素养导向的教学新路径。

WDCM上传图片

WDCM上传图片

讲座提出了“生—稳—联”三步闭环:第一步“生”,通过真实测量任务制造认知冲突,让学生在“米太长、厘米太短”的困境中,主动呼唤并理解新单位产生的必要性;第二步“稳”,引导学生“看、比、找、做、估、量”,通过多感官体验建立1分米的心理表象,让量感在身体中扎根;第三步“联”,将分米纳入“米-分米-厘米-毫米”的十进体系中,帮助学生编织结构化的单位网络模型。这实现了教学逻辑的根本转变:从“教单位”到“需要单位”,从“记进率”到“发现关系”。这为“量感”乃至核心素养的落地,提供了可迁移的生动范式。

众议共思 齐研同行

龙阳校区 胡昕妍

WDCM上传图片

张老师的《分米的认识》一课设计精巧,教学实效突出。课堂以测量彩带的矛盾体验导入,通过“米尺量太长、厘米尺量太短”的实际问题,自然引出分米,让学生体会新知的学习价值。新知探究环节,“看一看、比一比、找一找、估一估”系列活动层层递进,学生在直尺观察中明确“1分米=10厘米”,在动手比划、寻找生活实例中建立长度表象,再通过逻辑推理得出“1米=10分米”,实现知识的自然衔接。课堂末尾巧用AI工具拓展学习,既丰富了知识外延,又培养了学生的探究能力。整节课注重操作体验与思维引导,学生参与度高。

柳埠校区 顾靖雯

WDCM上传图片

课堂以贴近学生校园生活的场景切入,借助小丁丁编花前需测量彩带长度的实际问题,顺理成章地引导学生回顾已学的长度单位。这种设计既有效唤醒了学生的旧知积累,又巧妙制造了“测量需求”的认知铺垫,让抽象的长度单位学习与学生熟悉的生活场景紧密联结。符合学生以具象思维为主的认知规律,让学生在解决实际问题的过程中自然进入新知学习,极大提升了探究兴趣。

为帮助学生建立1分米的长度概念,课堂设计了层层深入的实践活动。从借助测量工具识别1分米,到用身体部位建立长度记忆,再到联系生活寻找对应物品,最后通过“估算—验证”巩固认知,多感官参与的活动设计让学生逐步构建起1分米的清晰表象。同时,活动中自然渗透“累加”“转化”的数学思想,在强化知识理解的同时,也培养了学生的实践能力与逻辑思维。

长岛校区 吴晨羲

WDCM上传图片

贾老师以“学校定制桌垫需测量桌面长度”为真实情境,让学生在测量中发现“米尺太长、厘米尺太繁琐”的矛盾,自然引出分米这一长度单位。这种从生活问题出发的设计,让学生感受到数学与生活的联系,也让新知学习有了明确的探究目标。

贾老师注重长度单位间的逻辑关联,从已学的米、厘米过渡到分米,再通过探究得出“1分米=10厘米”“1米=10分米”的进率关系,帮助学生梳理长度单位的知识脉络,逐步构建完整的长度单位模型。虽然既没有基础的单位换算练习,但是在后续的练习中,安排了胡涂涂的日记,再一次巩固了量感和长度单位的概念。相信整节课下来,学生对于分米的认识,以及长度单位之间的逻辑关系是非常深刻。

张杨校区 陈莉

WDCM上传图片

贾老师的课非常的精彩流畅,整节课围绕“定制桌垫”这一真实情境展开,引导学生在解决实际问题的过程中,切身感受数学的实用价值。这样的设计不仅增强了学生的任务代入感,也有效激发了他们的探究兴趣。贾老师也注重启发学生从已有知识出发,完整经历了“发现问题—创造单位—建立概念—实际应用”的学习全过程。

贾老师安排了小组合作“改造米尺”的活动,让学生通过自主探究,深刻理解了“分米”这一长度单位产生的必要性与现实根源。该环节设计巧妙,贾老师引导学生对不同的刻度标记方式(每1厘米、每5厘米、每10厘米)进行比较和优化,在集体讨论中,不仅自然渗透了“十进制”的数学思想,更让学生亲身体验到创造一个新的长度单位的实际需要,使概念的建立真正源于学生的认知需求与实践思考。

线上研修

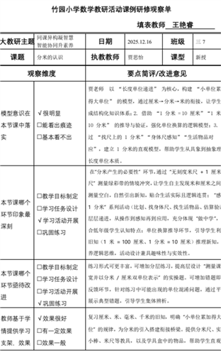
现场研讨落幕,思考并未止步。全体教师依托Classin平台,在线完成了“课例研修观察单”的填写与提交。这既是对个人收获的即时梳理,更是集体智慧的沉淀与共享。线上环节有效延伸了研讨的广度与深度,形成了“研-思-行”的完整闭环,切实推动教研成果向教学实践的转化。

WDCM上传图片

WDCM上传图片

WDCM上传图片

WDCM上传图片

WDCM上传图片

WDCM上传图片

WDCM上传图片

WDCM上传图片

WDCM上传图片

WDCM上传图片

WDCM上传图片

WDCM上传图片

WDCM上传图片

WDCM上传图片

WDCM上传图片

深度对话 研思并行

WDCM上传图片

在本次教研活动的尾声,课程教学中心副主任龚颖老师对活动进行了总结点评。她不仅高度肯定了本次教研的成果,更为后续教学的深化精准把脉,提出了系列建设性意见。

强化“几分米”的生活意义

在感受1分米的基础上,可进一步引导学生思考“生活中何时会用到几分米”,借助黑板、课桌等实际物品,增强对几分米长度的情境化理解。

搭建单位换算的思维支架

在首次接触单位换算时,可通过图示、语言表述等方式呈现思考过程,帮助中等及学困生初步理解换算逻辑。

技术应用更贴近真实学习

两位教师在课件与设备使用中十分流畅和到位,但AI技术的使用应更贴合个性学习需求,重在切实助力学生的概念建构。

本次展示的两节课均从贴近学生的生活情境引入,以儿童化的方式激发探究兴趣。课堂通过“量、比、找、估”等多元活动,让学生扎实感知1分米的实际意义,并注重引导学生对长度单位进行结构化梳理,帮助学生在操作中建立清晰的单位体系模型。龚老师还强调,数学教学应坚持“做中学”,让学生在动手操作、对比辨析与实际应用中,自主建构量的意义,发展估测与实践能力,让核心素养在真实的课堂活动中落地生长。

冬日共研,暖意盈怀。本次四校区数学大教研活动,在课例的精彩演绎与思想的深度对话中圆满落下帷幕。同课异构,呈现的是教学策略的丰富可能;协同研讨,凝聚的是育人共识的坚定合力。线上线下交融的研讨闭环,不仅实现了智慧的即时共享,更延续了思考的热度与深度。

我们深知,每一次对教学本质的叩问,每一次向学生立场的回归,都是对“智能协同升素养”这一主题最真挚的回应。以研促教,教研相长,我们将继续怀抱对数学教育的赤诚,在深耕课堂的旅程中携手前行,共同描绘学生思维生长的动人图景。