我要投稿   新闻热线:021-60850333

[浦东]竹园小学:聚焦数学实践 凝萃教学智慧——1月四校区数学教研活动暨学科实践总结

时间:2026/1/16 17:13:19

来源:东方网教育频道 上海市浦东新区竹园小学        选稿:东方网教育频道 陈乐 徐甦敏

WDCM上传图片

WDCM上传图片

研思并行,聚力前行!竹园小学数学学科教研组线上线下融合大教研活动顺利开启。本次教研以学期总结与数学实践活动复盘为核心,汇聚全体数学教师的智慧,提炼教学中的优秀经验,破解实践中的难点问题,让数学教学更具温度与深度。

WDCM上传图片

本学期,竹园小学数学学科立足国家课程要求,紧扣“以问题解决为导向,深化模型意识培养”的学科特色开展实践活动。教师团队以教材为蓝本优化实践设计,针对不同水平学生实施分层指导,依托知识点设计生活化、探究性问题任务,引导学生完整经历“发现问题—分析问题—建立模型—解决问题”的思维过程,将抽象数学模型与实际应用深度联结。各年级同步开展多样化实践活动,让学生在动手操作中直观感知模型价值,切实提升问题解决能力,以丰富载体推动问题解决与模型意识培养的融合落地,提升学科实践育人实效。

锚定目标 深耕教研

为深化小学数学课程改革,落实核心素养导向的教学理念,推动项目化学习与数学实践活动在课堂中的落地生根。

1月13日下午,竹园小学四校区数学教研组在classin平台开展了大教研活动。本次教研以“聚焦数学实践,凝萃教学智慧”为核心主题,汇聚各校区代表分享在数学实践活动设计、项目化学习实施过程中的宝贵经验、典型案例与实践反思。从生活化的数学探究活动到跨学科的项目化学习设计,各校区结合自身教学特色与学生学情,展现了数学教学创新的多元路径,为未来教学的协同发展注入了新的活力。

WDCM上传图片

WDCM上传图片

WDCM上传图片

WDCM上传图片

WDCM上传图片

共研案例 互学互鉴

张杨校区

WDCM上传图片

WDCM上传图片

这次的二年级数学实践活动面向已初步掌握简单分类知识的小朋友们,以贴近生活的猫窝制作为实践场景,旨在实现数学分类知识与生活实践的深度融合。

首先,学生通过探寻实物、上网查询等方式,收集常见猫窝材料并形成总清单,完成对材料的初步认知;随后围绕材料特征展开讨论,确定多元分类标准,开展初步分类实践;还有AI互动游戏的趣味形式,帮助小朋友们巩固分类知识、总结分类技巧;最后以猫窝材料分享会为载体,各位小朋友们上台展示小报与分类成果,清晰阐述分类思路与材料特点。整个过程融入AI工具赋能,搭配实物调查、特性测试实验等多样形式,助力学生高效完成材料的分类与筛选,为后续猫窝制作筑牢基础。

WDCM上传图片

WDCM上传图片

四年级数学实践活动“揭秘饮水密码”围绕“8杯水到底是多少”这一生活问题展开。学生通过观察常见容器、制作1毫升与1升量具,亲手验证“1升=1000毫升”,建立真实量感。记录每日饮水并绘制统计图表后,孩子们发现“8杯水”并非固定值,进而结合AI工具设计个性化饮水方案。活动融合数学容量知识与健康教育,在动手实践中培养学生测量、分析与健康管理能力,体会数学与生活的紧密联系。

龙阳校区

WDCM上传图片

WDCM上传图片

二年级学生开展了以校园安全为主题的数学学科实践活动。活动中,同学们从分类知识出发,通过课堂学习、阅读书籍、分类实践等深入认识安全标识;开展走进校园寻找并设计新的安全标识活动;还借助班级讨论、校园展示、实地摆放的方式宣传作品。此次活动不仅锻炼了大家的观察、分析能力,增强了安全意识与合作能力,更让同学们树立了校园安全的主人翁意识。

WDCM上传图片

WDCM上传图片

本次“资源守护者”项目化实践活动,同学们深入了解了水电资源的类型、特点、历史与价值。通过自主探索、信息收集、数据分析掌握水电费用阶梯式计费规则。同学们的环保责任感和社会担当意识得到了有效培养。这不仅是一次学科知识的综合运用,更是一次深刻的环保教育和成长体验。

长岛校区

WDCM上传图片

WDCM上传图片

长岛校区四年级综合实践活动以“数学赋能健康,共探饮水密码”为主题活动展开,分六大版块阐述。活动以“升与毫升”知识结合科学饮水为核心,通过制作量具、验证进率、探索每日饮水量等任务,巩固数学知识,培养学生多种能力,融入健康教育。活动还延伸至家庭饮水调查,学生制作统计图、提节水建议并制定饮水计划,充分体现“数学源于生活、用于生活”,让学生在实践中提升能力、养成好习惯。

WDCM上传图片

WDCM上传图片

长岛校区五年级开展“解密电费单身份证”微项目化活动,立足能源紧张现状,以驱动性问题引领,通过学习电的发展历史、分组调查、资料搜集、成果展示等环节,探究节电意义、家庭用电情况调查及节电妙招,培养学生节约用电意识、合作与探究能力。

柳埠校区

WDCM上传图片

WDCM上传图片

柳埠低年级开展“几何+上海”主题数学项目化学习,为改造三楼门厅闲置空间与老旧数学展示区而设。活动融合几何知识与上海文化,学生通过绘本阅读、校园寻几何图形、AI辅助设计、环保材料创作等多元形式,拼搭拓印上海地标。展区升级后增设几何互动游戏与编程体验,作品附二维码呈现创作思路,让学生在实践中提升空间想象与创新能力,实现“玩中学、用数学”的目标。

WDCM上传图片

WDCM上传图片

柳埠二年级开展以“分类”为核心的数学项目化学习活动,结合校园安全主题,学生通过搜集安全标志、逐层分类、AI创作提示语等环节设计安全提示牌。活动以展览、宣讲会展示成果,通过多元评价体系,让学生在实践中提升数学素养与安全责任意识。

思维碰撞 聚力成长

WDCM上传图片

WDCM上传图片

WDCM上传图片

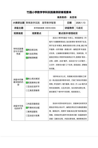
在此次数学学科实践活动暨项目化学习案例分享教研活动结束后,全体数学教师借助Classin平台,认真填写并提交了“数学学科实践案例研修观察单”。这既是对本次分享活动中各校区优秀案例、创新方法的系统性梳理与深度内化,也是将线下教研的成果进行线上沉淀的重要方式。通过观察单的填写与共享,老师们交流研修心得、碰撞思维火花,让教研的热度从线下会场延续到线上平台,真正实现了教研智慧的全域共享与持续生长,为后续数学学科实践活动和项目化学习的落地实施筑牢了基础。

WDCM上传图片

WDCM上传图片

WDCM上传图片

WDCM上传图片

WDCM上传图片

WDCM上传图片

WDCM上传图片

WDCM上传图片

一场教研,一次成长;一次分享,一程收获。本次大教研活动,搭建了四校区的交流合作平台,让优质的教学经验在碰撞中融合,让创新的教学思路在交流中升华。未来,我们将以此次教研为新的起点,持续深耕小学数学实践教学与项目化学习的研究,不断探索符合学生发展特点的数学教学模式,让数学学习真正走出课本、融入生活,助力每一位学生的数学核心素养得到全面发展。相信在全体数学教师的共同努力下,我们的教研之路会越走越宽,教学之花会越开越艳!

WDCM上传图片

WDCM上传图片