我要投稿   新闻热线:021-60850333

[浦东]华师大附属周浦中学:跨界·融合·共生——跨学科教学系列研修活动

时间:2026/4/27 16:29:09

来源:东方网教育频道 华东师范大学附属周浦中学        选稿:东方网教育频道 陈乐 徐甦敏

跨学科教学是打破单一学科边界,以真实问题为驱动,整合多学科知识、方法与思维,引导学生开展综合性探究、创造性解决问题的教学范式。在教育数字化转型与新课程改革纵深推进的背景下,开展跨学科教学既是落实立德树人根本任务、回应新课标理念的必然要求,也是破解学科割裂、提升课堂育人效能、培养学生创新精神与实践能力的关键路径。为推动跨学科理念落地生根,周浦中学围绕“跨学科融合+生活素养培育”开展系列校本研修,构建“理论引领—教研联动—案例设计—课堂实践—交流提升”的完整实施体系,赋能课堂教学新生态。

专家引领明方向

跨学科理论专题讲座

2025学年第一学期初,周浦中学全体教师开展跨学科教学理论学习专题教研活动。活动特邀浦东教育发展研究院俞莉丹副主任开设主题为《跨学科主题学习:设计理念与实施路径》的专题讲座,为学校跨学科教学实施提供专业指引与实践支撑。

俞老师以学生真实学习困惑与生活问题为切入点,阐释跨学科主题学习“真情境、真问题、真探究”的核心要义,系统梳理国家与区域层面跨学科学习相关政策脉络,明确其在培育学生创新素养、综合思维与实践能力中的重要价值。讲座提炼圆心辐射式、概念层级式、任务统整式、问题链条式四类跨学科设计方法,结合“驱蚊有方”、“探寻二十四节气”等典型案例,拆解“情境创设—问题提出—探究实施—成果表达—评价反思”的完整教学闭环,明确跨学科学习的目标导向、实施流程与评价原则,引导教师从知识讲授者向学习引导者、探究组织者、过程支持者转型。

讲座全方位搭建跨学科学习实施框架,为教师提升课程整合能力、推动核心素养落地提供理论依据与操作路径,夯实学校跨学科教学实践基础。

WDCM上传图片

学科联动探路径

教研组跨学科专题研修

专题讲座后,周浦中学各教研组多次开展跨学科专题研修活动,立足学科核心素养与教学实际,聚焦高中跨学科教学的实施逻辑、融合策略与落地路径,开展深度研讨与经验碰撞,推动学科壁垒打破与教学资源整合。主要围绕以下维度开展研修工作:

1.跨学科主题遴选:结合学科特点与学生生活实际,筛选兼具学科价值与探究性的跨学科主题,明确主题的育人目标与素养指向。

2.学科融合点挖掘:梳理本学科与其他学科的知识关联、方法共通点与思维契合点,确定可融合的教学内容与实施载体。

3.教学方案设计研讨:研讨跨学科课时方案、单元设计与项目式学习方案,优化问题链、活动链与评价链设计。

4.实施难点攻坚:聚焦跨学科教学中的课时安排、师资协同、资源整合、评价落地等现实问题,形成可操作的解决策略。

5.案例共建共享:分工开发跨学科教学雏形案例,建立组内共享资源库,为后续课堂实践提供素材。

多次专题研修强化了教师跨学科教学意识,提升了教师课程整合与协同教学能力,为学校跨学科教学系统化推进筑牢实践根基。

WDCM上传图片

案例赋能促提升

跨学科教学案例设计活动

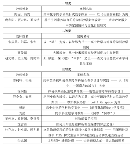
2025学年第一学期末,学校依托前期跨学科研修成果,开展“基于生活素养培育的跨学科教学案例设计”征集评选活动。活动以生活素养培育为核心导向,鼓励教师立足学科特色、整合多学科资源、聚焦真实问题设计兼具创新性、科学性与实操性的跨学科教学案例,推动跨学科理念转化为具体教学成果。

经评审,评选出一等奖2项、二等奖3项、三等奖9项,获奖案例覆盖文理各学科,融合文学、历史、数学、地理、化学、生物、信息技术、艺术等多个领域,呈现出情境真实化、内容综合化、探究项目化、素养导向化的鲜明特征。获奖案例名单如下:

WDCM上传图片

课堂实践展风采

跨学科教学展示课

2026年4月8日,陶雯老师在学校录播教室开展跨学科教学展示课《高中化学跨学科项目式教学探索——以〈长安的荔枝〉为例》。本节课以文学作品为核心情境,构建多学科整合的探究课堂,实现跨学科教学的具象化落地。

课堂以“李善德运送荔枝”为任务主线,有机融合语文古诗赏析、唐代历史地理、生物细胞代谢、化学物质变化等内容,通过递进式问题链引导学生探究荔枝变质机理、传统保鲜原理与现代保鲜技术,对比分析古代生活智慧与当代科学方法。课堂突出情境化、探究性与实践性,配套实验操作与保鲜方案设计,推动知识迁移应用,切实落实科学探究、社会责任、文化理解等核心素养目标,为全校跨学科课堂教学提供范例样本。

WDCM上传图片

交流共研促成长

跨学科专题分享会

2026年4月15日,学校组织全体教师开展跨学科与项目化学习专题分享会,由鹿春阳老师主讲。本次分享会聚焦实践路径与操作策略,为教师搭建经验交流、理念共升的平台。

分享会围绕跨学科教学核心要素展开,系统阐释项目化学习的设计逻辑、实施流程与评价要点,明确真实目标定位、跨学科载体选择、多学科基础支撑、创造性探究过程、跨学科理解生成五大关键环节。同时梳理跨学科教学实施路径,从理论积淀、教研创新、课堂落地到成果固化,引导教师将生活素养培育融入跨学科学习,以真实问题驱动深度学习,促进知识结构化与能力迁移化。

本次分享会传递前沿教学理念,提供可借鉴实践范式,助力教师更新教学观念、提升跨学科教学设计与实施能力,为后续跨学科教学的高质量发展奠定基础。

WDCM上传图片

本学年,学校以“生活素养”培育为核心,扎实推进跨学科校本研修工作并取得阶段性成果。系列活动有效打破学科壁垒,提升了教师课程整合与教学设计能力,让跨学科学习从理念走向实操,切实落实学生核心素养培育目标。

未来,学校将持续深化校本研修工作,以获奖案例与优质展示课为示范,搭建常态化交流研讨平台;进一步聚焦生活素养,开发更多贴合学生实际、兼具趣味性与实效性的课程资源;完善跨学科学习评价体系,强化过程性评价与综合性评价,助力教师专业成长,为学生全面而有个性的发展提供坚实支撑。